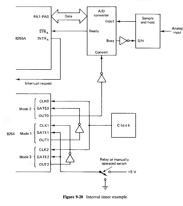
9-3-2 Interval Timer Application to A/D

Figure 9-28 shows how an 8254 could be used to provide a programmable sample rate generator for an A/D subsystem.

An initialization sequence for the system is given in Fig.9-29.The sequence assumes that the addresses associated with the 8254 are 0070 through 0073; LCNT,MCNT and NCNT contain L,M and N;and L and N are less than 256.

       MOV   AL,00010100B       ;OUTPUT COUNTER 0
       OUT   73H,AL             ;CONTROL-MODE 2
       MOV   AL,LCNT            ;OUTPUT COUNTER 0
       OUT   70H,AL             ;INITIAL COUNT-BINARY  
       MOV   AL,01110011B       ;OUTPUT COUNTER 1         
       OUT   73H,AL             ;CONTROL-MODE 1
       MOV   AX,MCNT            ;OUTPUT COUNTER 1
       OUT   71H,AL             ;INITIAL COUNT-BCD
       MOV   AL,AH
       OUT   71H,AL
       MOV   AL,10010110B       ;OUTPUT COUNTER 2
       OUT   73H,AL             ;CONTROL-MODE 3
       MOV   AL,NCNT            ;OUTPUT COUNTER 2
       OUT   72H,AL             ;INITIAL COUNT-BINARY  
        .
        .
        .

     Figure 9-29 Initialization of counters for the A/D example

PRETHODNA FOLIJA SADRZAJ SLEDECA FOLIJA