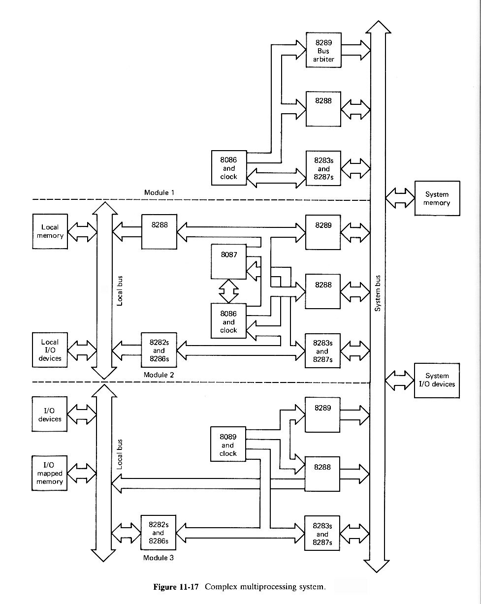
In summary, processing modules of different configurations may be combined to form a complex, loosely coupled multiprocessor system.Each module in such a system may be:

  1. A single 8086 or 8088 or an independent processor such as an 8089.
  2. A cluster of processors consisting of an 8086 or 8088 and a coprocessor (such as an 8087) and/or independent processors.
  3. A cluster of independent processors (such as two 8089s).
In addition, each module may include a local bus or a dedicated I/O bus.


11-2-4 Microcomputer Networks

The previous multiprocessor configurations have a common characteristics and that is that all processors share the same system bus.Thus, the interprocessor comunications are through shared memory and processors must be physically located close to each other.
By using serial links, many microcomputer systems can communicate with each other and share some of the same hardware and software resources.Large systems of this type are called computer networks.

PRETHODNA FOLIJA SADRZAJ SLEDECA FOLIJA